2026年3月12日,全国人大会议表决通过《生态环境法典》(“法典”),并于2026年8月15日起施行。法典采取“适度法典化”路径,将既有生态环境领域核心规则系统整合为“总则—污染防治—生态保护—绿色低碳发展—法律责任与附则”的体系,并在气候变化、碳排放权交易市场、产品碳足迹、生态环境分区管控等方面作出制度性集成或前置性规定。
本文简要梳理法典与现行生态环境法律法规的关系,概括介绍法典的制度性亮点,提示法典在生态环境违法处罚层面的变化,以为相关市场主体提供参考和建议。
一、法典对现行生态环境法律法规的整合路径
(一)第一类:全部纳入,法典出台后废止
以下10部法律法规经过编纂整合,核心内容已系统整合进法典,2026年8月15日法典生效后,该等法律法规将同日失效,不再保留。

(二)第二类:择要纳入,法典出台后继续保留
除前述将被取代的法律法规外,生态环境领域大部分相关法律法规,包括如下涉及流域、区域、自然资源、生物多样性、循环经济等领域的,法典生效后仍将继续有效,与法典共同构成新时代的生态环境法律体系:

如上将继续保留的单行法与法典构成“特别法与一般法”的关系。根据法典第1239条“其他法律对生态保护、绿色低碳发展等有具体规定的,适用其规定”,在具体领域优先适用单行法,单行法未规定的事项适用法典的一般规定。
(三)第三类:原则引领,为未来立法预留空间
针对尚未制定专门法律的新兴领域,本次法典亦作出原则性、引领性规定,为后续立法奠定基础。这类处理体现了法典的“时代性”和“前瞻性”,既回应现实需求,又避免因急于立法导致制度不成熟。

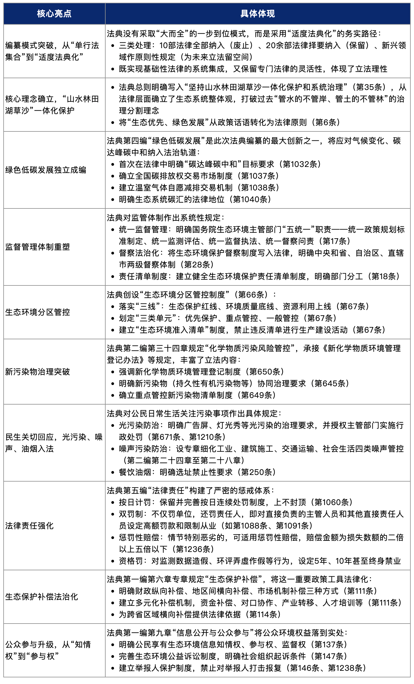
二、法典的制度性亮点
法典从立法模式、核心理念到具体制度层面都在现有生态环境法律法规制度基础上进行了相应革新,其中我们认为值得特别关注的亮点有:

三、法典下的生态环境违法处罚规定
法典对现有生态环境法律法规的整合集中,便利了相关主体在生态环境领域的行为参照。具体而言,以下生态环境违法处罚规定的趋势需提示各类市场主体注意。

四、对企业的若干建议
随着环境监管制度不断完善,企业在生产经营过程中面临的环境合规要求也将进一步提升。结合生态环境法典所体现的制度变化,建议各类市场主体特别是各类企业重点关注以下几个方面:
(一)建立系统化的环境合规管理体系
法典通过整合污染防治、生态保护以及资源利用等制度,形成更加系统的生态环境治理框架。企业应从单一的排放管理模式,逐步转向覆盖项目建设、生产运营及排放管理等环节的综合环境合规体系,通过完善内部管理制度降低环境法律风险。
(二)加强投资与并购中的环境风险识别及应对
在企业投资、并购或重大项目建设过程中,历史环境责任或潜在污染风险可能直接影响项目合规性及交易安排。企业在开展相关交易时,应加强环境尽职调查,识别潜在环境责任,并在交易结构及合同条款中合理预判、跟进、分配并预防可能的相关风险。
(三)提前关注环境信息披露与ESG治理要求
随着环境信息公开制度不断强化,企业环境管理情况将更加透明。同时,资本市场对企业ESG表现的关注度持续提升。建议企业逐步完善环境信息管理与披露机制,将环境风险纳入公司治理体系,以提升企业在资本市场中的可持续发展能力。关于企业ESG披露及ESG治理提升的相关建议,更可参见本团队前期文章《简评境内上市公司ESG披露指引征求意见稿》及《简评<企业可持续披露准则——基本准则(试行)>》。
(四)将绿色低碳发展纳入企业经营战略
法典在制度层面强调绿色发展理念,鼓励企业推动节能减排和资源高效利用。企业在满足监管要求的同时,可通过绿色生产和低碳转型降低长期环境风险,并提升企业在ESG评价体系中的综合表现。
(五)强化内部环境合规管理与培训机制
环境违法风险往往与企业内部管理机制不足有关。建议企业通过建立环境合规培训制度、完善内部监督机制以及加强跨部门协作,提高整体环境管理能力,从而更好应对日益严格的环境监管要求。
结语
法典的出台,使我国生态环境治理在数十年的“分头监管、按污处理”理念实践后,进入系统化、法典化的新阶段。随着法典的实施,也将相应提高各类主体的违法成本和责任。我们相信,法典将为美丽中国的生态文明建设提供更坚实的法律基础。







